您好,欢迎访问爱题库
微信
支付宝
2024届河南省TOP二十名校高三下学期4月冲刺(一)理科综合答案于近期开考,本次考试对考生对知识的掌握参考价值大,为了方便大家复习掌握错题!小编在下文为大家准备了2024届河南省TOP二十名校高三下学期4月冲刺(一)理科综合答案试卷及答案解析详情,仅供考生参考。
如果你想下载2024届河南省TOP二十名校高三下学期4月冲刺(一)理科综合答案DOC或PDF版,请点击本文末链接!
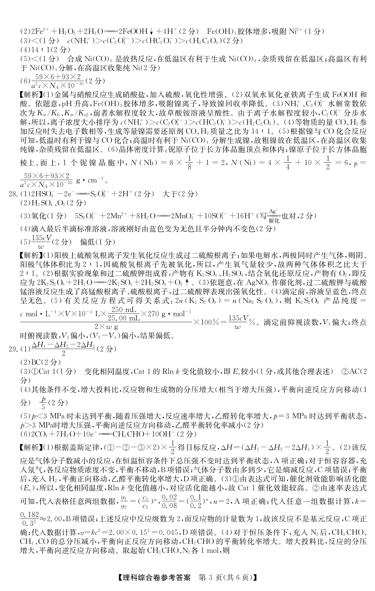
一、2024届河南省TOP二十名校高三下学期4月冲刺(一)理科综合答案






评论
发表评论