您好,欢迎访问爱题库
微信
支付宝
湖南省湖南天壹名校联盟2025届高三8月入学联考考高三历史试题转曲于近期开考,本次考试对考生对知识的掌握参考价值大,为了方便大家复习掌握错题!小编在下文为大家准备了湖南省湖南天壹名校联盟2025届高三8月入学联考考高三历史试题转曲试卷及答案解析详情,仅供考生参考。
如果你想下载湖南省湖南天壹名校联盟2025届高三8月入学联考考高三历史试题转曲DOC或PDF版,请点击本文末链接!
一、湖南省湖南天壹名校联盟2025届高三8月入学联考考高三历史试题转曲






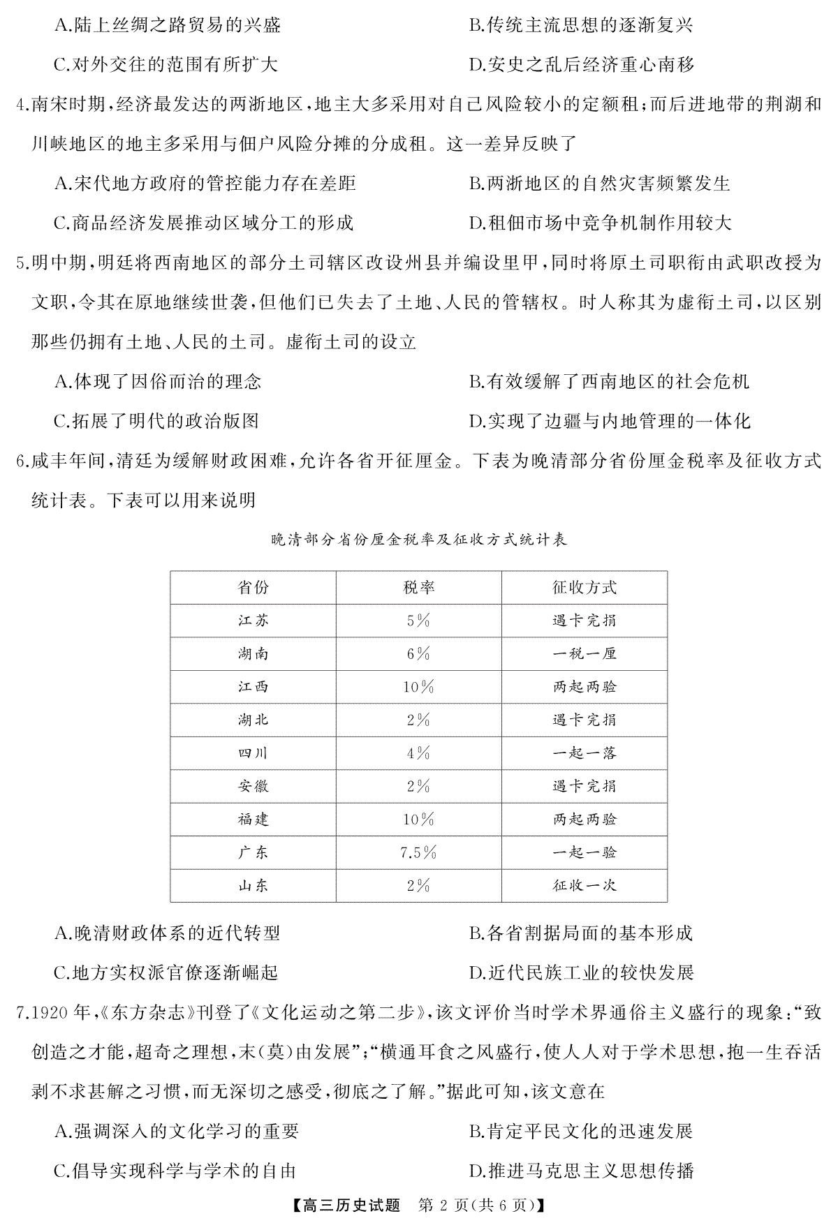
评论
发表评论