您好,欢迎访问爱题库
 微信
                微信
             支付宝
                支付宝
            湖南省湖南天壹名校联盟2025届高三8月入学联考考试政治试题于近期开考,本次考试对考生对知识的掌握参考价值大,为了方便大家复习掌握错题!小编在下文为大家准备了湖南省湖南天壹名校联盟2025届高三8月入学联考考试政治试题试卷及答案解析详情,仅供考生参考。
如果你想下载湖南省湖南天壹名校联盟2025届高三8月入学联考考试政治试题DOC或PDF版,请点击本文末链接!
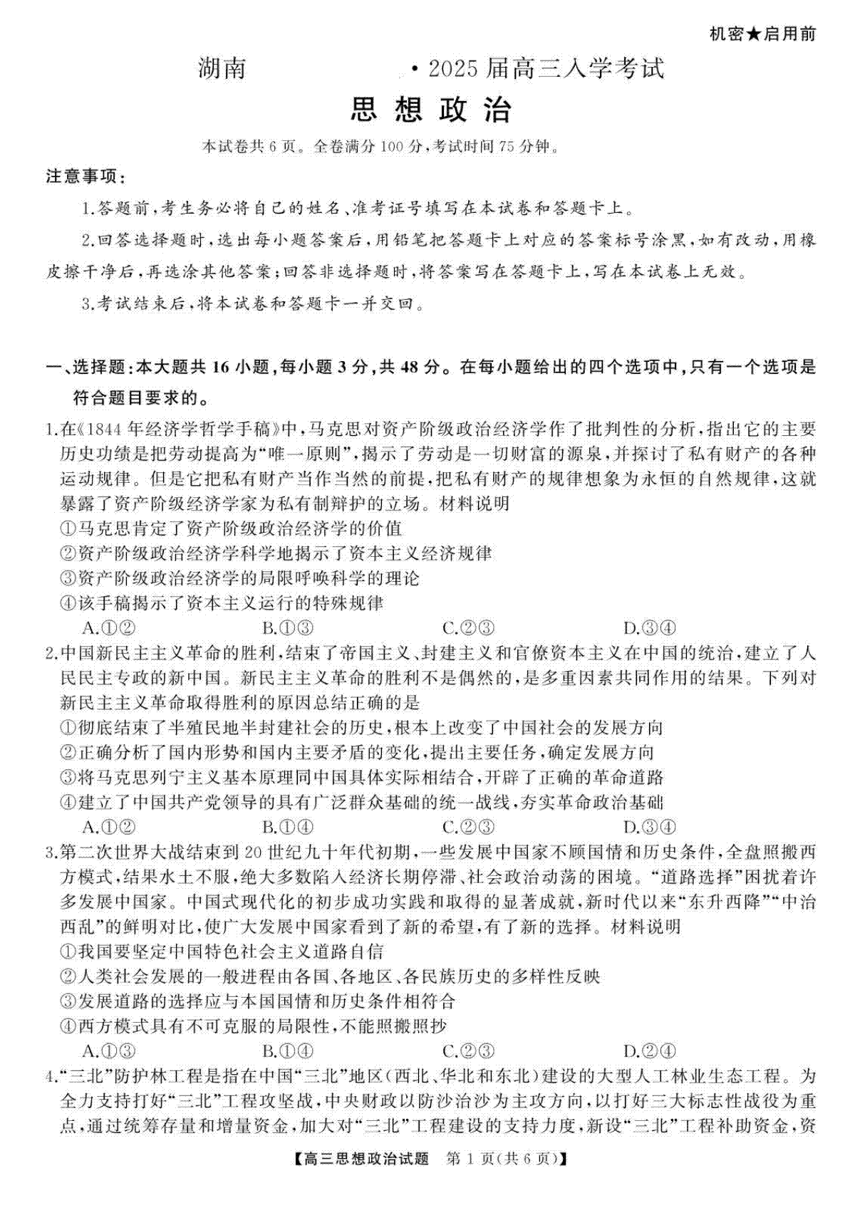
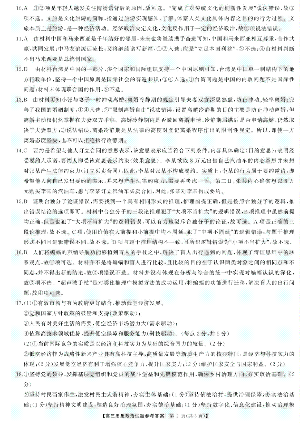
一、湖南省湖南天壹名校联盟2025届高三8月入学联考考试政治试题









评论
发表评论