您好,欢迎访问爱题库
微信
支付宝
湖南省长沙市第一中学2024-2025学年高三上学期月考卷(一)生物试题+答案于近期开考,本次考试对考生对知识的掌握参考价值大,为了方便大家复习掌握错题!小编在下文为大家准备了湖南省长沙市第一中学2024-2025学年高三上学期月考卷(一)生物试题+答案试卷及答案解析详情,仅供考生参考。
如果你想下载湖南省长沙市第一中学2024-2025学年高三上学期月考卷(一)生物试题+答案DOC或PDF版,请点击本文末链接!
一、湖南省长沙市第一中学2024-2025学年高三上学期月考卷(一)生物试题+答案














评论
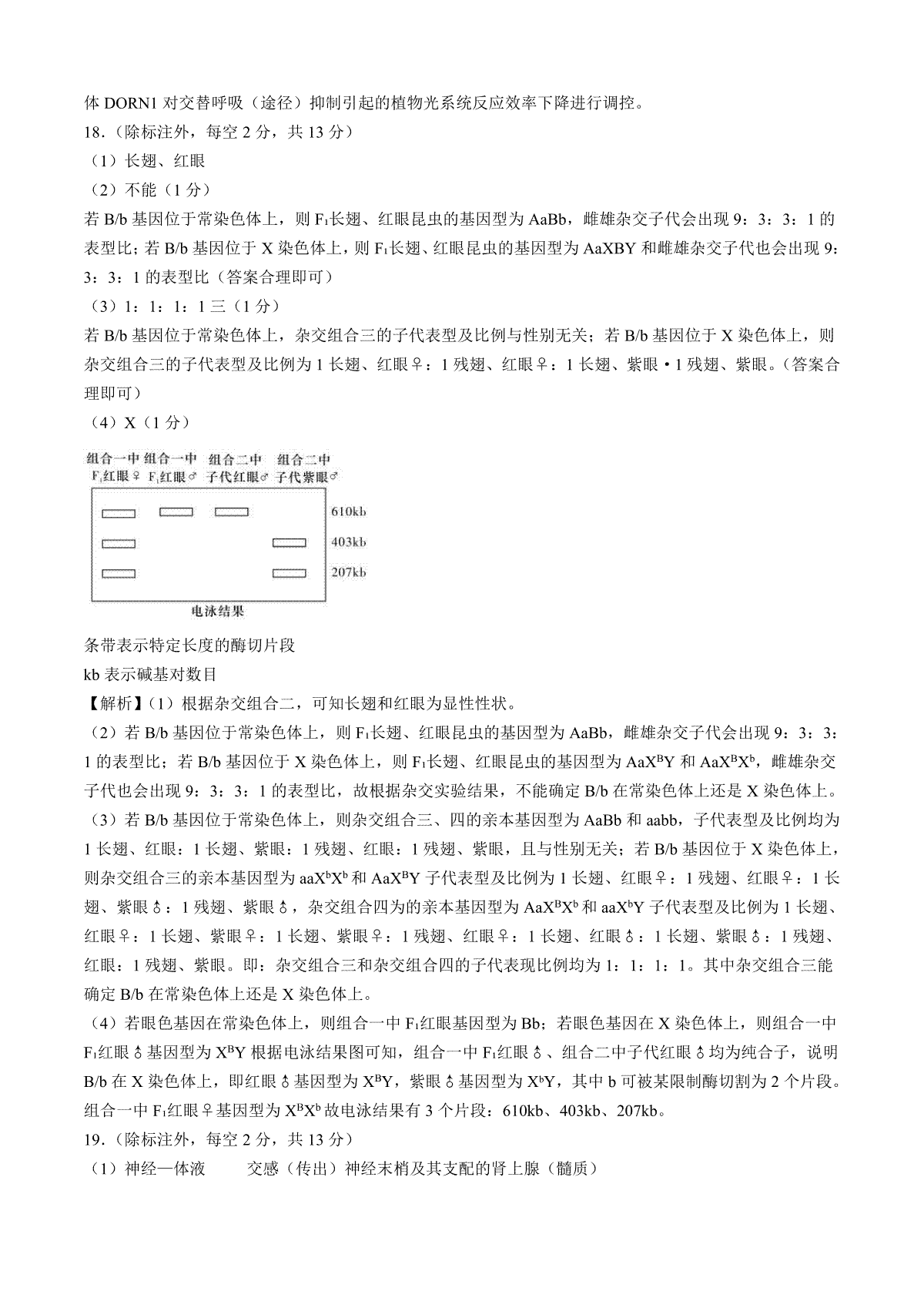
发表评论