您好,欢迎访问爱题库
微信
支付宝
辽宁省七校协作体2024-2025学年高三上学期期初联考英语答案于近期开考,本次考试对考生对知识的掌握参考价值大,为了方便大家复习掌握错题!小编在下文为大家准备了辽宁省七校协作体2024-2025学年高三上学期期初联考英语答案试卷及答案解析详情,仅供考生参考。
如果你想下载辽宁省七校协作体2024-2025学年高三上学期期初联考英语答案DOC或PDF版,请点击本文末链接!
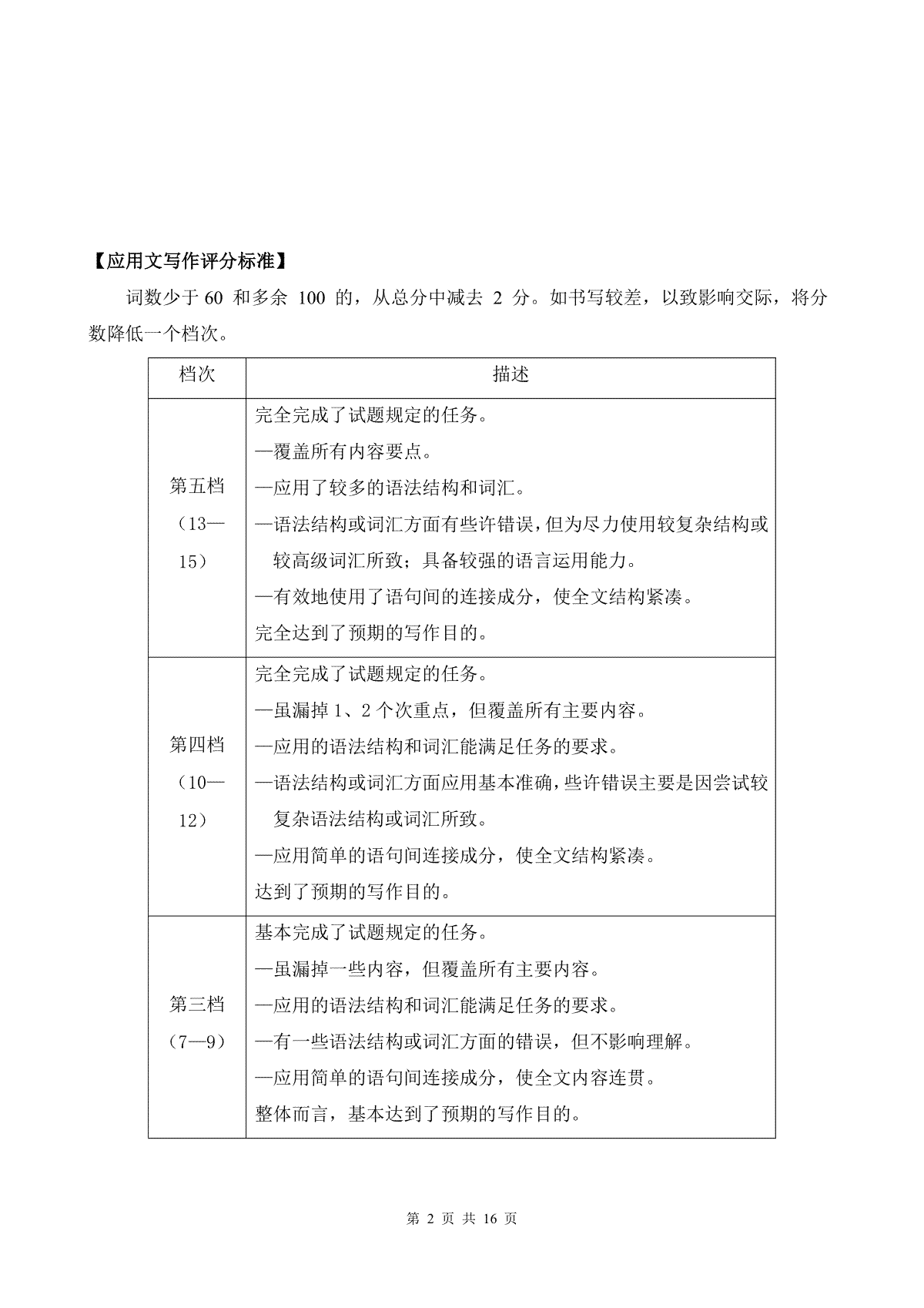
一、辽宁省七校协作体2024-2025学年高三上学期期初联考英语答案
















评论
发表评论