您好,欢迎访问爱题库
微信
支付宝
2025年山东省政治高考真题带答案带解析带分值文字版于近期开考,本次考试对考生对知识的掌握参考价值大,为了方便大家复习掌握错题!小编在下文为大家准备了2025年山东省政治高考真题带答案带解析带分值文字版试卷及答案解析详情,仅供考生参考。
如果你想下载2025年山东省政治高考真题带答案带解析带分值文字版DOC或PDF版,请点击本文末链接!
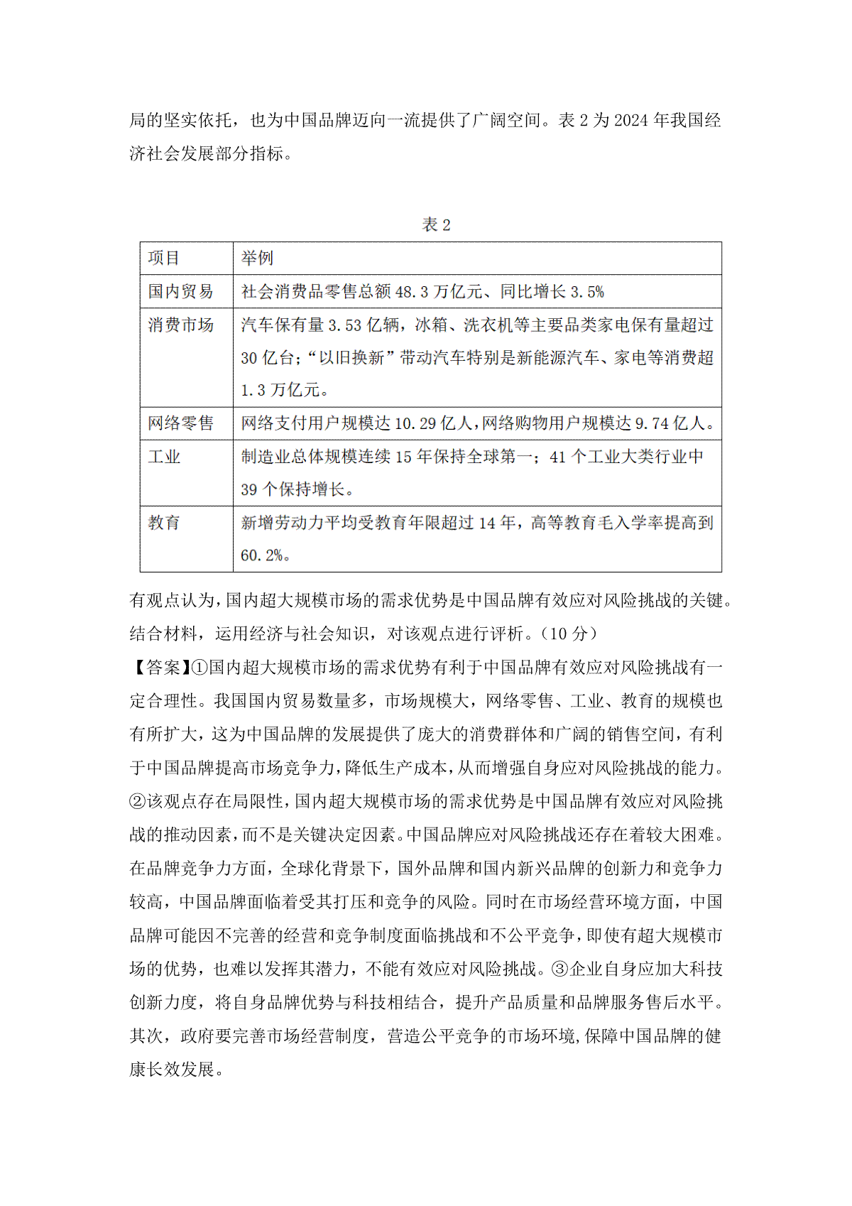
一、2025年山东省政治高考真题带答案带解析带分值文字版



















评论
发表评论