您好,欢迎访问爱题库
微信
支付宝
2016年全国统一高考数学试卷(理科)(新课标ⅰ)(原卷版)于近期开考,本次考试对考生对知识的掌握参考价值大,为了方便大家复习掌握错题!小编在下文为大家准备了2016年全国统一高考数学试卷(理科)(新课标ⅰ)(原卷版)试卷及答案解析详情,仅供考生参考。
如果你想下载2016年全国统一高考数学试卷(理科)(新课标ⅰ)(原卷版)DOC或PDF版,请点击本文末链接!
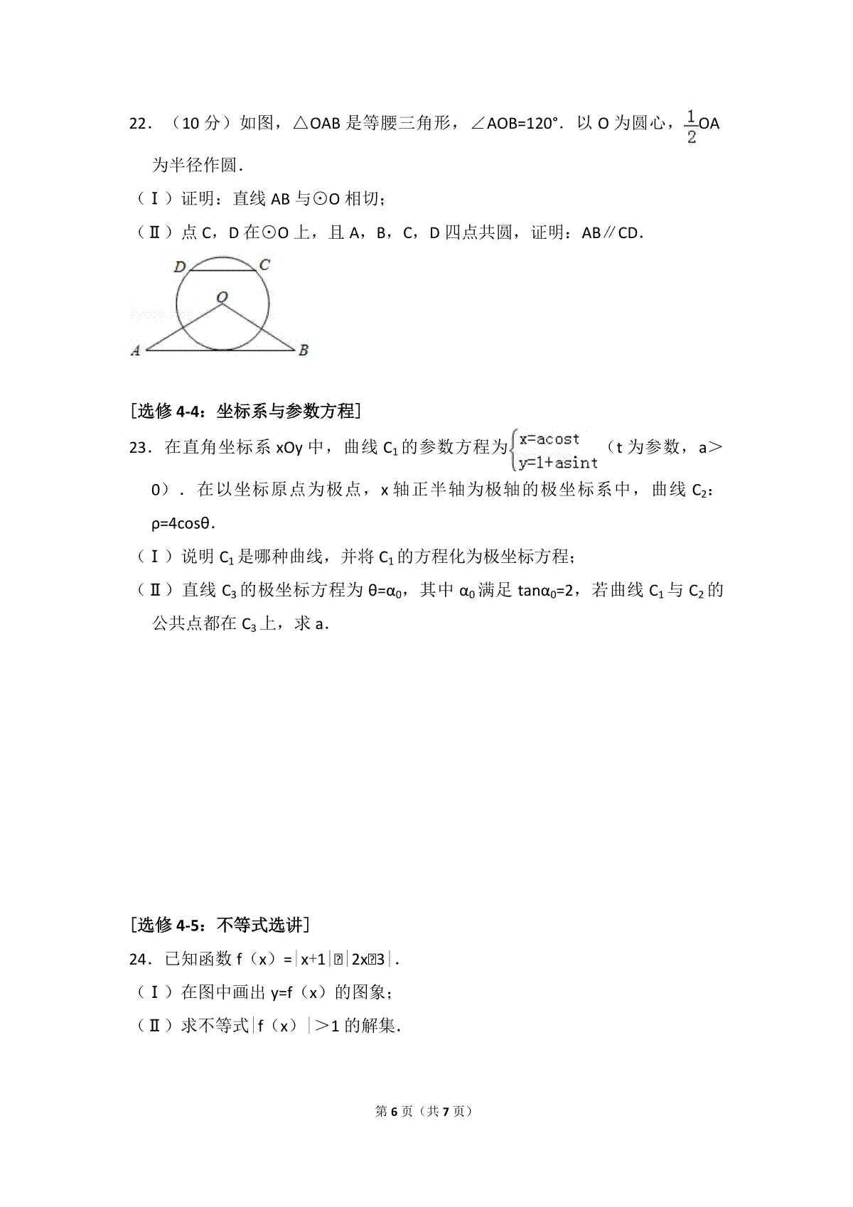
一、2016年全国统一高考数学试卷(理科)(新课标ⅰ)(原卷版)







评论
发表评论