您好,欢迎访问爱题库
                微信
            
                支付宝
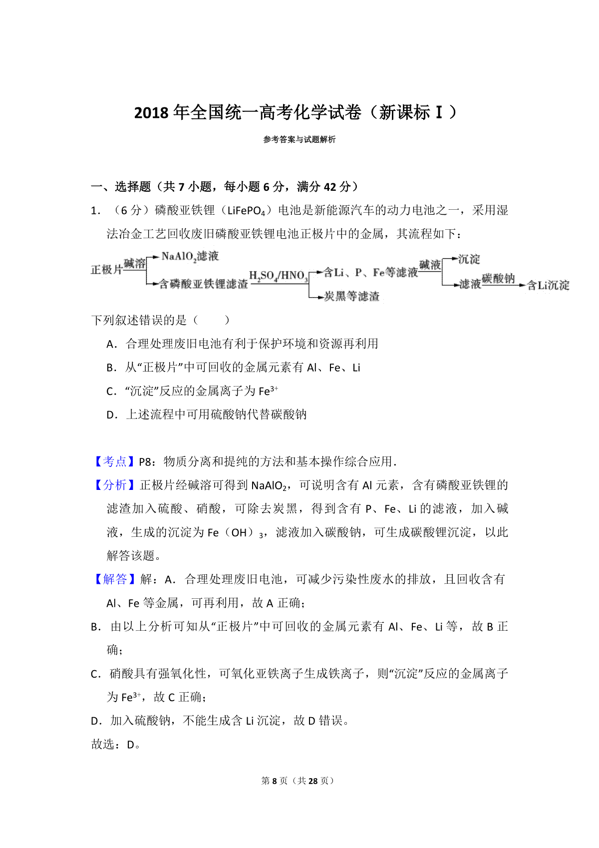
            2018年高考真题 化学(山东卷)(含解析版)于近期开考,本次考试对考生对知识的掌握参考价值大,为了方便大家复习掌握错题!小编在下文为大家准备了2018年高考真题 化学(山东卷)(含解析版)试卷及答案解析详情,仅供考生参考。
如果你想下载2018年高考真题 化学(山东卷)(含解析版)DOC或PDF版,请点击本文末链接!
一、2018年高考真题 化学(山东卷)(含解析版)




























评论
发表评论