您好,欢迎访问爱题库
微信
支付宝
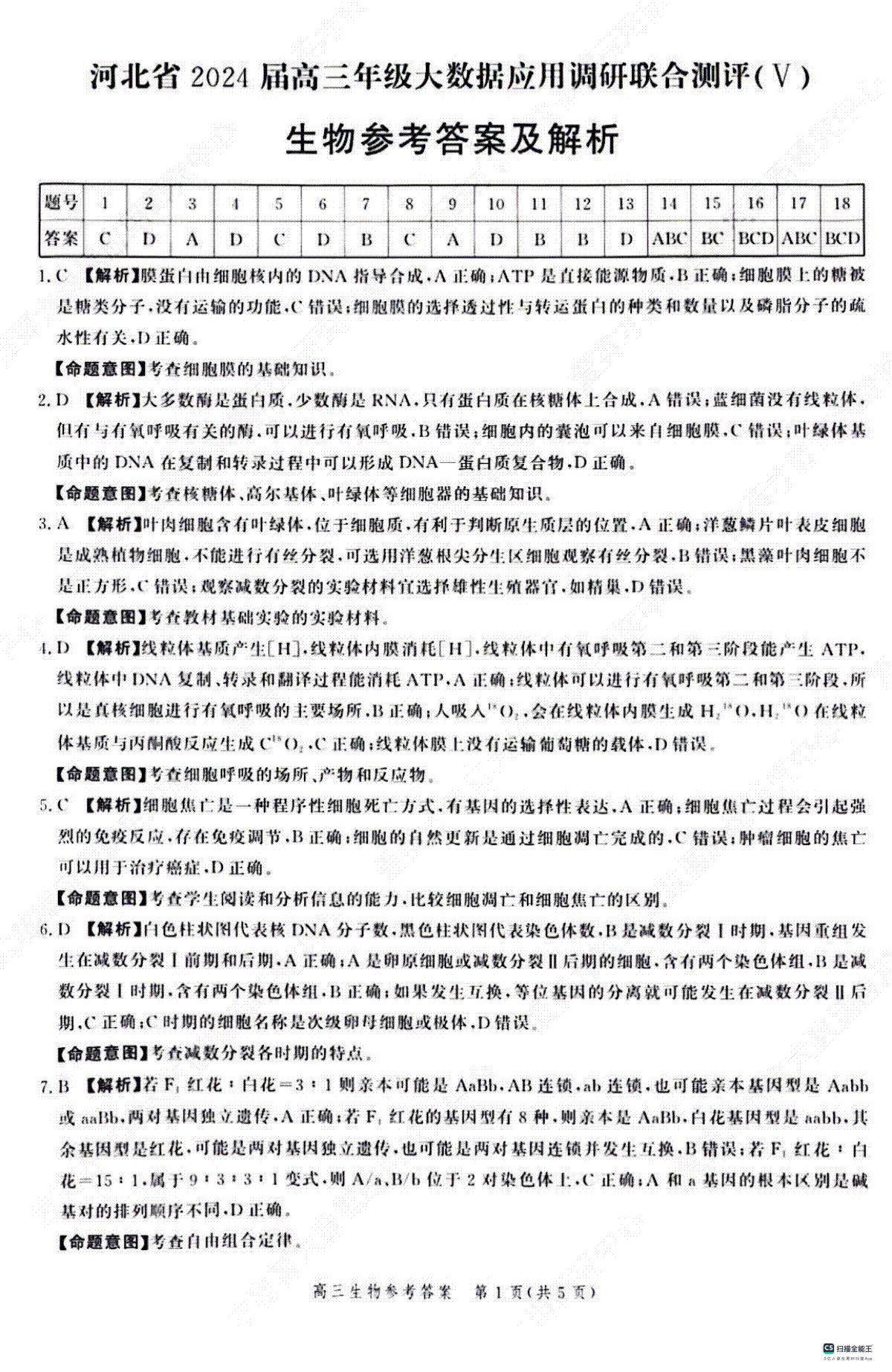
河北省2023-2024学年高三下学期2月大数据应用调研联合测评Ⅴ生物试题于近期开考,本次考试对考生对知识的掌握参考价值大,为了方便大家复习掌握错题!小编在下文为大家准备了河北省2023-2024学年高三下学期2月大数据应用调研联合测评Ⅴ生物试题试卷及答案解析详情,仅供考生参考。
如果你想下载河北省2023-2024学年高三下学期2月大数据应用调研联合测评Ⅴ生物试题DOC或PDF版,请点击本文末链接!
一、河北省2023-2024学年高三下学期2月大数据应用调研联合测评Ⅴ生物试题















评论
发表评论